
In order to stimulate innovation, further strengthen the promotion and application of standards, and create a good standardization atmosphere, on July 2, 2024, the China Foundry Association issued certificates to the enterprises that were shortlisted as the "leaders" of enterprise standards in 2023 and the standard drafting units selected for the "Group Standard Application Demonstration Project" of the Ministry of Industry and Information Technology in 2023 at the opening ceremony of the 20th China Foundry Association Annual Meeting.
Demonstration project for the application of 100 group standards
Enterprise standard "leader"
In 2018, eight departments including the State Administration for Market Regulation, the National Development and Reform Commission, and the Ministry of Industry and Information Technology jointly issued the "Opinions on Implementing the Enterprise Standard 'Leader' System". The Opinion proposes to establish and implement a "leader" system for enterprise standards, leading by high-level standards, increasing the effective supply of relevant mid to high end products and services, supporting high-quality development, and cultivating a group of innovative leading enterprises in the foundry industry.
At the meeting, Fujian Taiming Cast Iron Pipe Technology Co., Ltd., Angang Group Yongtong Ductile Iron Pipe Co., Ltd., Guoming Cast Iron Pipe Co., Ltd., Meide Group Co., Ltd., Hebei Jianzhi Casting Group Co., Ltd., Carnegie Group (Shanxi) Pipeline System Co., Ltd., Shanxi Rongshengma Steel Co., Ltd., Yuzhou Hengcheng Iron Pipe Co., Ltd. were selected as the "leaders" of enterprise standards in six product areas, including ductile iron top pipes for non excavation pipeline construction, malleable iron pipe connectors for water supply and drainage pipelines, rubber seals for water supply and drainage pipelines, flexible interface cast iron pipes, fittings and accessories for building drainage, ductile iron core wires for ductile iron, and spheroidizing agents for ductile iron. Lili New Materials Co., Ltd., Inner Mongolia Shengquan Ke Liyuan New Materials Technology Co., Ltd Anhui Jiuhua Fukang Metallurgical Materials Co., Ltd., Harbin Kedewei Metallurgical Co., Ltd., Liaoning Unicom Pipe Industry Co., Ltd., Hebei Xinghua Cast Pipe Co., Ltd., Shanxi Luoshi Industrial Group Co., Ltd., Nanjing Pujiang Alloy Materials Co., Ltd., Ma'anshan Hongli Rubber Products Co., Ltd., Sichuan Jiashite Rubber Co., Ltd., Jihua Rubber Industry Co., Ltd., Xingtai Rubber Factory, and Tianjin Jihua Rubber Products Co., Ltd. have issued certificates.

Since 2009, the China Foundry Association has been actively building an advanced group standard system and promoting the application and implementation of group standards. Multiple standards have played an important role in leading industrial development and serving industrial transformation and upgrading. As of the end of 2023, the China Foundry Association has released 161 group standards and is developing 60 standards. Since 2017, the China Foundry Association has selected a total of 23 group standards as demonstration projects for the application of group standards by the Ministry of Industry and Information Technology for seven consecutive years. Since 2021, as a third-party evaluation agency, China Foundry Association has strictly followed the evaluation process to carry out enterprise standard "leader" evaluation work.
Standards originate from novelty and are based on quality. They are closely linked to high-level innovation and high-quality development, becoming an indispensable aspect of the integration of novelty and quality, and cultivating advanced productive forces. In the future, the China Foundry Association will continue to implement the requirements of the "National Standardization Development Outline" and the "Quality Strong Country Construction Outline", actively carry out standardization work in the foundry industry, make standardization an engine for the development of new quality productivity, and promote the high-quality development of the foundry industry.
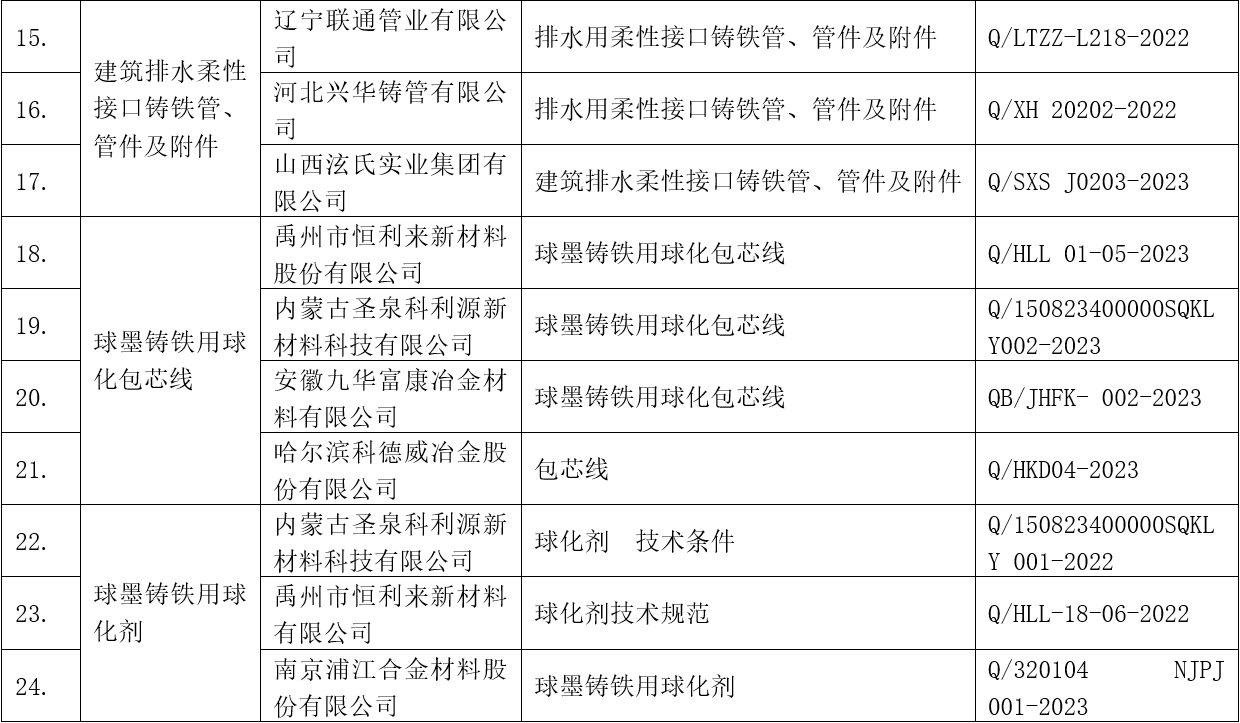
Summary Table of 100 Group Standard Application Demonstration Projects Selected by the Ministry of Industry and Information Technology over the Years


List of Enterprise Standards that have been shortlisted as "Leaders" in previous years

Copyright © Copyright 粵ICP備14053330號 Haixing Group International Co., Ltd